Aufpreis für die Eloxierung einer Modulgabelbrücke. Es sind silber, schwarz, gold, blau, rot oder titanfarben möglich.
Der Aufpreis bezieht sich auf das Eloxieren von einer unteren Gabelbrücke incl. Lenkrohr.
Nutmutter aus Aluminium zur Spieleinstellung des Lenkkopflagers. Passend für viele Steuerkopfrohre.Gefertigt auch hochfestem Aluminium. Oberfläche zum Schutz eloxiert. Preis pro Stück.
Individuelle Distanzen passend zu unseren CNC gefrästen Lenkerklemmen. Die aus dem Vollen Luftfahrt-Aluminium CNC gedrehten Distanzen sind mit einem Bund zur absolut sicheren Verbindung mit unseren Lenkerklemmen ausgestattet. Lieferbar in diversen Höhen von 10 bis 50mm. Passend für unsere gefrästen Klemmböcke mit 22 oder 28mm Klemmung. Siehe Zubehör. Silber oder schwarz eloxiert. Lieferung ohne Schrauben. Benötigte Längen siehe Zubehör. Preis pro Stück. Für die Montage werden 2 Stück benötigt.
Kompletter Gabelbrückensatz für die Honda X4 Formschöner, hochwertig CNC gefräster Gabelbrückensatz für Honda X4 Baureihe. Obere Gabelbrücke mit Lenkerböcken in 28mm Ausführung, die untere Brücke in gestuftem Design mit 80mm Stärke und 4-fach Klemmung. Lieferung einbaufertig inklusive Aluminium Lenkrohr und Lenkanschlägen. Die Original Lenkrohrschraube wird weiter verwendet. Aus hochfestem Luftfahrt-Aluminium (7075 T6) gefertigt und in verschiedenen Eloxal-Farben lieferbar. Natürlich mit TÜV Teilegutachten. Lieferumfang: obere und untere Gabelbrücke, Steuerkopfrohr, Schraubensatz, TÜV Teilegutachten. Fakten: Passend für die Honda X4 Baureihe Alle originalen Anschraubpunkte sind vorhanden. Alle für den Umbau benötigten Teile sind im Set enthalten Verschiedene Standrohrdurchmesser oder Offsets sind möglich Aufwendig CNC gefräst Hochwertig in schwarz, titan oder silber eloxiert Passend ohne Änderungen Für original 43 mm Gabelholme. Für 50/54 mm Gabelholme und andere Klemmungen auf Anfrage Inkl. Aluminium Steuerkopfrohr Lenkerböcken für 28.6mm Lenkerdurchmesser Hergestellt in Deutschland inkl. TÜV Teilegutachten Die Gabelbrücke wird nach Auftragseingang kundenindividuell angefertigt. Bitte eine saisonabhängige Lieferzeit von mindestens etwa 6-8 Wochen einplanen.
CNC gefertigter Lenkanschlag aus Aluminium mit Exzenter. Durch die exzentrische Verstellbarkeit läßt sich die Lenkbegrenzung individuell und einfach einstellen. Verschraubung über M8 Schraube. Abmessungen: Durchmesser 19 mm, Höhe 18 mm Lieferumfang: 1 Stück komplett mit Schraube Pro Gabelbrücke werden 2 Stück benötigt. Schwarz oder silber eloxiert
CNC gefertigter Lenkanschlag aus Aluminium mit Exzenter. Durch die exzentrische Verstellbarkeit läßt sich die Lenkbegrenzung individuell und einfach einstellen. Verschraubung über M6 Schraube. Abmessungen: Durchmesser 15mm, Höhe 12mm Lieferumfang: 1 Stück Lenkanschlag Pro Gabelbrücke werden 2 Stück benötigt. Schwarz oder silber eloxiert
CNC gefertigter Lenkanschlag aus Aluminium mit Exzenter. Durch die exzentrische Verstellbarkeit läßt sich die Lenkbegrenzung individuell und einfach einstellen. Verschraubung über M8 Schraube. Abmessungen: Durchmesser 19 mm, Höhe 12 mm Lieferumfang: 1 Stück komplett mit Schraube Pro Gabelbrücke werden 2 Stück benötigt. Schwarz oder silber eloxiert
CNC gefräste Lenkerböcke 'Classic' für 22 und 28.6 mm Lenker Optisch und technisch perfekt gefertigte Performanceparts Klemmsätze für Standard 22 mm Lenker oder konifizierte Lenker 28.6 mm Durchmesser. Die aus dem Vollen Luftfahrt-Aluminium CNC gefrästen Lenkerklemmen haben eine Grundhöhe von 20 mm. Durch die Verwendung mit Distanzen läßt sich beinahe jede Wunschhöhe am Fahrzeug realisieren. Die angegebende Höhe bezieht sich immer auf den Abstand von Oberseite der Gabelbrücke zur Unterkante des Lenkers. Falls eine andere Höhe benötigt wird, können die Lenkerklemmen auch mit den separat erhältlichen Distanzen kombiniert werden. Siehe Zubehör. Ohne TÜV/ABE. Lieferung auf Wunsch mit Herstellerbescheinigung und Materialgutachten zur Unterstützung der Eintragung nach §19.2 Verschraubung an der Gabelbrücke mit M10 Schrauben. Verschraubung an der Unterseite des Lenkerbocks, d.h. es ist nicht nötig, die Böcke vor der Montage des Lenkers auszurichten. Die mitgelieferten Schrauben sind jeweils 40 mm länger als die Höhe Lenkerklemmen hoch sind. So werden z.B. bei einer 50 mm Höhe 90 mm lange Schrauben beigelegt. Andere Schraubenlänge benötigt? Siehe Schrauben unter dem Reiter ZUBEHÖR Lieferbar für 22 oder 28.6mm Lenker, hochwertig silber oder schwarz eloxiert. Preis pro Paar.
Formschöne, geschlossene Lenkkopfmutter aus Aluminium. Gefertigt aus hochfestem Konstruktionsaluminium 7075 T6 auf modernen CNC Maschinen - Made in Germany. Geeignet für hochfeste Drehmomente. Keine billige "China Ware". Die Steuerkopfmutter ist in vielen Eloxalfarben lieferbar.. Gewinde: M25x1 aus dem Vollen gefräst Aluminium 7075 T6 Lieferbar in den Eloxal Farben: Schwarz, Titan, Silber, Rot und Blau Made in Germany
Formschöne, geschlossene Lenkkopfmutter aus Aluminium. Gefertigt aus hochfestem Konstruktionsaluminium 7075 T6 auf modernen CNC Maschinen - Made in Germany. Geeignet für hochfeste Drehmomente. Keine billige "China Ware". Die Steuerkopfmutter ist in vielen Eloxalfarben lieferbar.. Gewinde: M28x1 aus dem Vollen gefräst Aluminium 7075 T6 Lieferbar in den Eloxal Farben: Schwarz, Titan, Silber, Rot und Blau Made in Germany
Leichte und formvollendete Lenkkopf Mutter aus hochfestem Aluminium für viele Ducati Modelle mit großem Steuerkopfrohr. Klemmdurchmesser 40mm. CNC gefräst aus extrem zähen und hochfesten 7075 T6 Konstruktionsaluminium. Lieferbar in diversen Eloxalfarbtönen. Passend für z.B.Ducati Superbikes 748-1198-, Sport Classic, SportTouring, Sport/GT1000, Monster ab 2002, Monster 696 - 1100, Multistrada, Streetfighter, Scrambler 800 u.v.m. Nicht passend für Panigale, Hypermotard 796+1100 und Diavel. · Gefertigt aus hochfestem Aluminium 7075 T6 · hochwertig oberflächeneloxiert · 8-Loch Antrieb, geschlitzt · Made in Germany Passend z.B. für: · DUCATI 1098 2007 - 2008 · DUCATI 1098R 2008 - 2009 · DUCATI 1098S 2007 - 2008 · DUCATI 1198 2009 - 2010 · DUCATI 1198R 2010 - 2010 · DUCATI 1198S 2009 - 2010 · DUCATI 1198SP 2011 - 2011 · DUCATI 748 1994 - 2002 · DUCATI 748R 1999 - 2003 · DUCATI 748S 1994 - 2002 · DUCATI 749 2004 - 2006 · DUCATI 749R 2004 - 2006 · DUCATI 749S 2004 - 2006 · DUCATI 848 2008 - 2010 · DUCATI 848 EVO 2011 - 2013 · DUCATI 916 1994 - 1998 · DUCATI 916S 1994 - 1998 · DUCATI 996 1999 - 2002 · DUCATI 996S 1999 - 2002 · DUCATI 998 2002 - 2004 · DUCATI 998R 2002 - 2004 · DUCATI 998S 2002 - 2004 · DUCATI 999 2003 - 2006 · DUCATI 999R 2004 - 2006 · DUCATI 999S 2003 - 2007 · DUCATI GT1000 2007 - 2010 · DUCATI GT1000 TOURING 2009 - 2009 · DUCATI MH900E 2001 - 2002 · DUCATI MONSTER 1000 2003 - 2005 · DUCATI MONSTER 1100 2009 - 2011 · DUCATI MONSTER 1100 DIESEL 2013 - 2013 · DUCATI MONSTER 1100 EVO 2012 - 2013 · DUCATI MONSTER 1100S 2009 - 2011 · DUCATI MONSTER 620 2002 - 2005 · DUCATI MONSTER 695 2007 - 2008 · DUCATI MONSTER 696 2008 - 2014 · DUCATI MONSTER 795 2009 - 2014 · DUCATI MONSTER 796 2009 - 2014 · DUCATI MONSTER 797 2017 - 2019 · DUCATI MONSTER 800 2003 - 2005 · DUCATI MONSTER 900 2002 - 2002 · DUCATI MONSTER S2R 1000 2006 - 2008 · DUCATI MONSTER S2R 800 2005 - 2007 · DUCATI MONSTER S4 2001 - 2003 · DUCATI MONSTER S4R 2004 - 2006 · DUCATI MONSTER S4RS 2006 - 2008 · DUCATI MONSTER S4RT 2007 - 2008 · DUCATI MULTISTRADA 1000 2003 - 2006 · DUCATI MULTISTRADA 1100 2007 - 2009 · DUCATI MULTISTRADA 1100S 2007 - 2009 · DUCATI MULTISTRADA 1200 2010 - 2017 · DUCATI MULTISTRADA 1200 ENDURO 2016 - 2018 · DUCATI MULTISTRADA 1200 ENDURO PRO 2018 - 2018 · DUCATI MULTISTRADA 1200 GRANTURISMO 2013 - 2014 · DUCATI MULTISTRADA 1200 PIKES PEAK 2012 - 2017 · DUCATI MULTISTRADA 1200S 2010 - 2017 · DUCATI MULTISTRADA 1200S D AIR 2016 - 2017 · DUCATI MULTISTRADA 1200S SPORT 2011 - 2012 · DUCATI MULTISTRADA 1200S TOURING 2011 - 2014 · DUCATI MULTISTRADA 1260 2018 - 2019 · DUCATI MULTISTRADA 1260 ENDURO 2019 - 2019 · DUCATI MULTISTRADA 1260 PIKES PEAK 2018 - 2019 · DUCATI MULTISTRADA 1260 S 2018 - 2019 · DUCATI MULTISTRADA 620 2005 - 2006 · DUCATI MULTISTRADA 950 2017 - 2019 · DUCATI MULTISTRADA 950 S 2019 - 2019 · DUCATI PAUL SMART 1000LE 2006 - 2006 · DUCATI SCRAMBLER 1100 2018 - 2019 · DUCATI SCRAMBLER 1100 SPECIAL 2018 - 2019 · DUCATI SCRAMBLER 1100 SPORT 2018 - 2019 · DUCATI SCRAMBLER CAFE RACER 2017 - 2019 · DUCATI SCRAMBLER CLASSIC 2015 - 2018 · DUCATI SCRAMBLER DESERT SLED 2017 - 2019 · DUCATI SCRAMBLER FLAT TRACK PRO 2016 - 2016 · DUCATI SCRAMBLER FULL THROTTLE 2015 - 2019 · DUCATI SCRAMBLER ICON 2015 - 2019 · DUCATI SCRAMBLER ITALIA INDEPENDENT 2016 - 2016 · DUCATI SCRAMBLER MACH2.0 2018 - 2018 · DUCATI SCRAMBLER SIXTY2 2016 - 2019 · DUCATI SCRAMBLER STREET CLASSIC 2018 - 2018 · DUCATI SCRAMBLER URBAN ENDURO 2015 - 2016 · DUCATI SPORT 1000 2006 - 2008 · DUCATI SPORT 1000S 2007 - 2009 · DUCATI ST2 2000 - 2003 · DUCATI ST3 2004 - 2007 · DUCATI ST3S 2006 - 2007 · DUCATI ST4 1999 - 2001 · DUCATI ST4S 2002 - 2005 · DUCATI STREETFIGHTER 1098 2010 - 2012 · DUCATI STREETFIGHTER 1098S 2010 - 2012 · DUCATI STREETFIGHTER 848 2012 - 2015 · DUCATI SUPERSPORT 1000 2003 - 2005 · DUCATI SUPERSPORT 1000DS 2006 - 2006 · DUCATI SUPERSPORT 620 2003 - 2003 · DUCATI SUPERSPORT 750 2002 - 2002 · DUCATI SUPERSPORT 800 2003 - 2007 · DUCATI SUPERSPORT 900 2002 - 2003
Formschöne, geschlossene Lenkkopfmutter aus Aluminium. Gefertigt aus hochfestem Konstruktionsaluminium 7075 T6 auf modernen CNC Maschinen - Made in Germany. Geeignet für hochfeste Drehmomente. Keine billige "China Ware". Die Steuerkopfmutter ist in vielen Eloxalfarben lieferbar.. Gewinde: M22x1 aus dem Vollen gefräst Aluminium 7075 T6 Lieferbar in den Eloxal Farben: Schwarz, Titan, Silber, Rot und Blau Made in Germany Passend z.B. für: Yamaha XT-660R Yamaha XT-660X Yamaha XT-660Z Tenere Yamaha XT-660ZA Tenere ABS Yamaha Tenere 700, alle Yamaha XJR-1200 Yamaha XJR-1300 Yamaha TRX-850
Leichte und formvollendete Lenkkopfschraube und passendes Werkzeug aus hochfestem Aluminium mit exklusiver Kopfform im Stil der Ducati 996 mit M20x1.5 Gewinde für die Supersport SSie Modelle. CNC gefräst aus extrem zähen und hochfesten 7075 T6 Konstruktionsaluminium. Lieferbar in diversen Eloxalfarbtönen. Auch mit Gewinde M18x1.5 verfügbar. Zum schonenden Betätigen empfiehlt sich die Verwendung unseres Spezialwerkzeuges 40-0563. Passend z.B. für Ducati 750ie - 800ie - 900ie - 1000ie vor 2001. · Gefertigt aus hochfestem Aluminium 7075 T6 · hochwertig oberflächeneloxiert · 8-Loch Antrieb · inkl. Performanceparts Lenkkopfwerkzeug 40-0563 · Made in Germany Passend z.B. für: 2007 Ducati Supersport 800 ie 2006 Ducati Supersport 1000 ie 2006 Ducati Supersport 800 ie 2005 Ducati Supersport 1000 ie 2005 Ducati Supersport 800 ie 2004 Ducati Supersport 1000 ie 2004 Ducati Supersport 800 ie 2003 Ducati Supersport 1000 ie 2003 Ducati Supersport 620 ie 2003 Ducati Supersport 800 ie 2002 Ducati Supersport 750 ie 2001 Ducati Monster 600 2001 Ducati Monster 750 2001 Ducati Supersport 750 ie 2001 Ducati Supersport 900 ie 2000 Ducati Monster 750 2000 Ducati Supersport 750 ie 2000 Ducati Supersport 900 ie 1999 Ducati Monster 750 1999 Ducati Monster 900 1999 Ducati Supersport 750 ie 1999 Ducati Supersport 900 ie 1998 Ducati Monster 750 1998 Ducati Monster 900 1998 Ducati Supersport 750 1998 Ducati Supersport 900 1997 Ducati Monster 750 1997 Ducati Monster 900 1997 Ducati Supersport 750 1997 Ducati Supersport 900 1996 Ducati Monster 900 1996 Ducati Supersport 750 1996 Ducati Supersport 900 1995 Ducati Monster 900 1995 Ducati Supersport 750 1995 Ducati Supersport 900 1994 Ducati Monster 900 1994 Ducati Supersport 750 1994 Ducati Supersport 900 1993 Ducati Monster 900 1993 Ducati Supersport 750 1993 Ducati Supersport 900 1992 Ducati Supersport 750 1992 Ducati Supersport 900 1991 Ducati Supersport 750 1991 Ducati Supersport 900 1990 Ducati Supersport 750
Leichte und formvollendete Lenkkopf Mutter aus hochfestem Aluminium mit exklusiver Kopfform im Stil der Ducati 996 mit M18x1.5 Gewinde. CNC gefräst aus extrem zähen und hochfesten 7075 T6 Konstruktionsaluminium. Lieferbar in diversen Eloxalfarbtönen. Passend z.B. bei den Ducati Supersport und Monster Vergasermodellen vor 2000 Zum schonenden Betätigen empfiehlt sich die Verwendung unseres Spezialwerkzeuges 40-0563. · Gefertigt aus hochfestem Aluminium 7075 T6 · hochwertig oberflächeneloxiert · 8-Loch Antrieb für Ducati original- oder Performanceparts Lenkkopfwerkzeug 40-0563 · Made in Germany Passend z.B. für: 1999 Ducati Monster 750 1999 Ducati Monster 900 1998 Ducati Monster 750 1998 Ducati Monster 900 1998 Ducati Supersport 750 1998 Ducati Supersport 900 1997 Ducati Monster 750 1997 Ducati Monster 900 1997 Ducati Supersport 750 1997 Ducati Supersport 900 1996 Ducati Monster 900 1996 Ducati Supersport 750 1996 Ducati Supersport 900 1995 Ducati Monster 900 1995 Ducati Supersport 750 1995 Ducati Supersport 900 1994 Ducati Monster 900 1994 Ducati Supersport 750 1994 Ducati Supersport 900 1993 Ducati Monster 900 1993 Ducati Supersport 750 1993 Ducati Supersport 900 1992 Ducati Supersport 750 1992 Ducati Supersport 900 1991 Ducati Supersport 750 1991 Ducati Supersport 900 1990 Ducati Supersport 750
Leichte und formvollendete Lenkkopf Mutter aus hochfestem Aluminium mit exklusiver Kopfform im Stil der Ducati 996 mit M20x1.5 Gewinde für die Supersport SS ie Modelle ab 1999. CNC gefräst aus extrem zähen und hochfesten 7075 T6 Konstruktionsaluminium. Lieferbar in diversen Eloxalfarbtönen. Zum schonenden Betätigen empfiehlt sich die Verwendung unseres Spezialwerkzeuges 40-0563. · Gefertigt aus hochfestem Aluminium 7075 T6 · hochwertig oberflächeneloxiert · 8-Loch Antrieb für Ducati original- oder Performanceparts Lenkkopfwerkzeug 40-0563 · Made in Germany Passend z.B. für: 2007 Ducati Supersport 800 ie 2006 Ducati Supersport 1000 ie 2006 Ducati Supersport 800 ie 2005 Ducati Supersport 1000 ie 2005 Ducati Supersport 800 ie 2004 Ducati Supersport 1000 ie 2004 Ducati Supersport 800 ie 2003 Ducati Supersport 1000 ie 2003 Ducati Supersport 620 ie 2003 Ducati Supersport 800 ie 2002 Ducati Supersport 750 ie 2001 Ducati Supersport 750 ie 2001 Ducati Supersport 900 ie 2000 Ducati Supersport 750 ie 2000 Ducati Supersport 900 ie 1999 Ducati Supersport 750 ie 1999 Ducati Supersport 900 ie
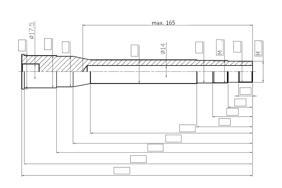
Lenkrohr aus hochfestem Aluminium (7075 T6) zur Verwendung in unseren oder ihren eigenen Gabelbrücken. Fertigung auf Grundlage eines von Ihnen eingeschickten Musters. Bitte schicken Sie uns Ihr Musterlenkrohr zum Vermessen ein. Geben Sie bitte über die Auswahlmöglichkeit an, ob dieses Lenkrohr in Alu natur (nicht Oberflächenbehandelt) oder silber bzw. schwarz eloxiert sein soll. Andere Farben oder Materialien auf Anfrage. Schlitze / Bohrungen für z.B. Zündschloss gegen Aufpreis möglich. Lieferzeit nach Absprache. Unsere Steuerkopfrohre sind ein "Muß" wenn ein TÜV Teilegutachten erforderlich ist!
Lenkrohr aus hochfestem Aluminium (7075 T6) zur Verwendung in unseren oder Deiner eigenen Gabelbrücken. Fertigung eines Lenkjochs auf Basis einer von Dir gestellten Zeichnung oder Daten. Bitte die Maße in der ZEICHNUNG (sehe Reiter Dokumente) ergänzen und dann das Pdf per Email an uns. Geben Sie bitte über die Auswahlmöglichkeit an, ob dieses Lenkrohr in Alu natur (nicht Oberflächenbehandelt) oder silber bzw. schwarz eloxiert sein soll. Andere Farben oder Materialien auf Anfrage. Lieferzeit nach Absprache. Unsere Steuerkopfrohre sind ein "Muß" wenn ein TÜV Teilegutachten erforderlich ist!
Lieferbar, versandfertig in 1 Tagn
CNC gefertigte, durchbrochene obere Gabelbrücke aus hochfestem Aluminium, 20 mm stark mit M8 1-fach Klemmung. Das hochwertige Finish und exklusive Design dieser Performanceparts Gabelbrücke verleihen Ihrem Umbau ein individuelles Aussehen. Das offen gestaltete Design erlaubt den freien Blick auf den Lenkkopf und verringert das Gewicht des Bauteils auf ein Minimum ohne die Festigkeit zu beeinflussen. Das edle, auf das Gesamtbild sowohl von klassischen als auch modernen Motorrädern angepasste Design machen diese Gabelbrücke zu einem Hingucker auf jeder Maschine. Auf Wunsch sind Änderungen sowohl im Design als auch bei technischen Feature wie Zündschlossaufnahmen, Lenkerklemmen oder individuellen Scheinwerferaufnamen möglich. Sprechen Sie uns an. Die original Steuerkopfmutter kann weiter verwendet werden. Alternativ gibt es unsere, in diversen Eloxalfarben erhältliche Aluminium Steuerkopfmutter. Siehe Zubehör. Wir fertigen die Gabelbrücken ausschließlich aufwändig aus hochfesten Aluminium 7075 T6 genau nach Ihren Wünschen. Änderungen des Design möglich. Ein Oberflächenveredelung (Eloxal) oder Pulverbeschichtung kann in diversen Farben angeboten werden. Bitte tragen sie Ihre gewünschten Maßbereiche für Standrohrabstand, Offset und Standrohrdurchmesser in der Konstruktionsvorlage ein. Standardmäßig werden die Gabelbrücken mit zwei M6 Gewinden an der Unterseite geliefert. Unter dem Reiter DOKUMENTE finden Sie eine Zeichnung (PDF) um die gewünschten Maße einzutragen. Die Klärung der genauen Abmaße sowie eventueller Sonderwünsche erfolgt nach Auftragseingang. Geeignete Lenkrohre, Lenkanschläge oder Lenker Klemmböcke siehe Reiter 'ZUBEHÖR'. Lieferung inkl. TÜV Teilegutachten für die individuelle Eintragung nach §19.2 oder 19.3.
Lieferbar, versandfertig in 1 Tagn
CNC gefertigte, geschlossene obere Gabelbrücke aus hochfestem Aluminium, 20 mm stark mit M8 1-fach Klemmung. Das hochwertige Finish und exklusive Design dieser Performanceparts Gabelbrücke verleihen Ihrem Umbau ein individuelles Aussehen. Das auf der Oberseite geschlossene Design erlaubt die Verwendung z.B. mit Stummellenkern oder auf Wunsch die Montage von Lenkerböcken.. Ausfräsungen auf der Unterseite des Bauteils reduzieren das Gewicht der Brücke auf ein Minimum ohne die Festigkeit zu beeinflussen. Das edle, auf das Gesamtbild sowohl von klassischen als auch modernen Motorrädern angepasste Design machen diese Gabelbrücke zu einem Hingucker auf jeder Maschine. Auf Wunsch sind Änderungen sowohl im Design als auch bei technischen Feature wie Zündschlossaufnahmen, Lenkerklemmen oder individuellen Scheinwerferaufnamen möglich. Sprechen Sie uns an. Die original Steuerkopfmutter kann weiter verwendet werden. Alternativ gibt es unsere, in diversen Eloxalfarben erhältliche Aluminium Steuerkopfmutter. Siehe Zubehör. Wir fertigen die Gabelbrücken ausschließlich aufwändig aus hochfesten Aluminium 7075 T6 genau nach Ihren Wünschen. Änderungen des Design möglich. Ein Oberflächenveredelung (Eloxal) oder Pulverbeschichtung kann in diversen Farben angeboten werden. Bitte tragen sie Ihre gewünschten Maßbereiche für Standrohrabstand, Offset und Standrohrdurchmesser in der Konstruktionsvorlage ein. Standardmäßig werden die Gabelbrücken mit zwei M6 Gewinden an der Unterseite geliefert. Unter dem Reiter DOKUMENTE finden Sie eine Zeichnung (PDF) um die gewünschten Maße einzutragen. Die Klärung der genauen Abmaße sowie eventueller Sonderwünsche erfolgt nach Auftragseingang. Geeignete Lenkrohre, Lenkanschläge oder Lenker Klemmböcke siehe Reiter 'ZUBEHÖR'. Lieferung inkl. TÜV Teilegutachten für die individuelle Eintragung nach §19.2 oder 19.3.
Lieferbar, versandfertig in 1 Tagn
CNC gefertigte, durchbrochene obere Gabelbrücke aus hochfestem Aluminium, 30 mm stark mit M8 1-fach Klemmung. Das hochwertige Finish und exklusive Design dieser Performanceparts Gabelbrücke verleihen Ihrem Umbau ein individuelles Aussehen. Das offen gestaltete Design erlaubt den freien Blick auf den Lenkkopf und verringert das Gewicht des Bauteils auf ein Minimum ohne die Festigkeit zu beeinflussen. Das edle, auf das Gesamtbild sowohl von klassischen als auch modernen Motorrädern angepasste Design machen diese Gabelbrücke zu einem Hingucker auf jeder Maschine. Auf Wunsch sind Änderungen sowohl im Design als auch bei technischen Feature wie Zündschlossaufnahmen, Lenkerklemmen oder individuellen Scheinwerferaufnamen möglich. Sprechen Sie uns an. Die original Steuerkopfmutter kann weiter verwendet werden. Alternativ gibt es unsere, in diversen Eloxalfarben erhältliche Aluminium Steuerkopfmutter. Siehe Zubehör. Wir fertigen die Gabelbrücken ausschließlich aufwändig aus hochfesten Aluminium 7075 T6 genau nach Ihren Wünschen. Änderungen des Design möglich. Ein Oberflächenveredelung (Eloxal) oder Pulverbeschichtung kann in diversen Farben angeboten werden. Bitte tragen sie Ihre gewünschten Maßbereiche für Standrohrabstand, Offset und Standrohrdurchmesser in der Konstruktionsvorlage ein. Standardmäßig werden die Gabelbrücken mit zwei M6 Gewinden an der Unterseite geliefert. Unter dem Reiter DOKUMENTE finden Sie eine Zeichnung (PDF) um die gewünschten Maße einzutragen. Die Klärung der genauen Abmaße sowie eventueller Sonderwünsche erfolgt nach Auftragseingang. Geeignete Lenkrohre, Lenkanschläge oder Lenker Klemmböcke siehe Reiter 'ZUBEHÖR'. Lieferung inkl. TÜV Teilegutachten für die individuelle Eintragung nach §19.2 oder 19.3.
Lieferbar, versandfertig in 1 Tagn
CNC gefertigte, geschlossene obere Gabelbrücke aus hochfestem Aluminium, 30 mm stark mit M8 1-fach Klemmung. Das hochwertige Finish und exklusive Design dieser Performanceparts Gabelbrücke verleihen Ihrem Umbau ein individuelles Aussehen. Das auf der Oberseite geschlossene Design erlaubt die Verwendung z.B. mit Stummellenkern oder auf Wunsch die Montage von Lenkerböcken. Ausfräsungen auf der Unterseite des Bauteils reduzieren das Gewicht der Brücke auf ein Minimum ohne die Festigkeit zu beeinflussen. Das edle, auf das Gesamtbild sowohl von klassischen als auch modernen Motorrädern angepasste Design machen diese Gabelbrücke zu einem Hingucker auf jeder Maschine. Auf Wunsch sind Änderungen sowohl im Design als auch bei technischen Feature wie Zündschlossaufnahmen, Lenkerklemmen oder individuellen Scheinwerferaufnamen möglich. Sprechen Sie uns an. Die original Steuerkopfmutter kann weiter verwendet werden. Alternativ gibt es unsere, in diversen Eloxalfarben erhältliche Aluminium Steuerkopfmutter. Siehe Zubehör. Wir fertigen die Gabelbrücken ausschließlich aufwändig aus hochfesten Aluminium 7075 T6 genau nach Ihren Wünschen. Änderungen des Design möglich. Ein Oberflächenveredelung (Eloxal) oder Pulverbeschichtung kann in diversen Farben angeboten werden. Bitte tragen sie Ihre gewünschten Maßbereiche für Standrohrabstand, Offset und Standrohrdurchmesser in der Konstruktionsvorlage ein. Standardmäßig werden die Gabelbrücken mit zwei M6 Gewinden an der Unterseite geliefert. Unter dem Reiter DOKUMENTE finden Sie eine Zeichnung (PDF) um die gewünschten Maße einzutragen. Die Klärung der genauen Abmaße sowie eventueller Sonderwünsche erfolgt nach Auftragseingang. Geeignete Lenkrohre, Lenkanschläge oder Lenker Klemmböcke siehe Reiter 'ZUBEHÖR'. Lieferung inkl. TÜV Teilegutachten für die individuelle Eintragung nach §19.2 oder 19.3.
Sofort versandfertig, Lieferung in ca. 1-3 Werktagen
CNC gefertigte, geschlossene obere Gabelbrücke aus hochfestem Aluminium, 30 mm stark mit M8 1-fach Klemmung. Das hochwertige Finish und exklusive Design dieser Performanceparts Gabelbrücke verleihen Ihrem Umbau ein individuelles Aussehen. Das auf der Oberseite geschlossene Design erlaubt die Verwendung z.B. mit Stummellenkern oder auf Wunsch die Montage von Lenkerböcken. Ausfräsungen auf der Unterseite des Bauteils reduzieren das Gewicht der Brücke auf ein Minimum ohne die Festigkeit zu beeinflussen. Das edle, auf das Gesamtbild sowohl von klassischen als auch modernen Motorrädern angepasste Design machen diese Gabelbrücke zu einem Hingucker auf jeder Maschine. Auf Wunsch sind Änderungen sowohl im Design als auch bei technischen Feature wie Zündschlossaufnahmen, Lenkerklemmen oder individuellen Scheinwerferaufnamen möglich. Sprechen Sie uns an. Die original Steuerkopfmutter kann weiter verwendet werden. Alternativ gibt es unsere, in diversen Eloxalfarben erhältliche Aluminium Steuerkopfmutter. Siehe Zubehör. Wir fertigen die Gabelbrücken ausschließlich aufwändig aus hochfesten Aluminium 7075 T6 genau nach Ihren Wünschen. Änderungen des Design möglich. Ein Oberflächenveredelung (Eloxal) oder Pulverbeschichtung kann in diversen Farben angeboten werden. Bitte tragen sie Ihre gewünschten Maßbereiche für Standrohrabstand, Offset und Standrohrdurchmesser in der Konstruktionsvorlage ein. Standardmäßig werden die Gabelbrücken mit zwei M6 Gewinden an der Unterseite geliefert. Unter dem Reiter DOKUMENTE finden Sie eine Zeichnung (PDF) um die gewünschten Maße einzutragen. Die Klärung der genauen Abmaße sowie eventueller Sonderwünsche erfolgt nach Auftragseingang. Geeignete Lenkrohre, Lenkanschläge oder Lenker Klemmböcke siehe Reiter 'ZUBEHÖR'. Lieferung inkl. TÜV Teilegutachten für die individuelle Eintragung nach §19.2 oder 19.3.
Lieferbar, versandfertig in 1 Tagn
CNC gefertigte, durchbrochene obere Gabelbrücke aus hochfestem Aluminium, 30 mm stark mit 10 mm Kröpfung und 1-fach Klemmung. Das hochwertige Finish und exklusive Design dieser Performanceparts Gabelbrücke verleihen Ihrem Umbau ein individuelles Aussehen. Das offen gestaltete Design erlaubt den freien Blick auf den Lenkkopf und verringert das Gewicht des Bauteils auf ein Minimum ohne die Festigkeit zu beeinflussen. Das edle, auf das Gesamtbild sowohl von klassischen als auch modernen Motorrädern angepasste Design machen diese Gabelbrücke zu einem Hingucker auf jeder Maschine. Auf Wunsch sind Änderungen sowohl im Design als auch bei technischen Feature wie Zündschlossaufnahmen, Lenkerklemmen oder individuellen Scheinwerferaufnamen möglich. Sprechen Sie uns an. Die original Steuerkopfmutter kann weiter verwendet werden. Alternativ gibt es unsere, in diversen Eloxalfarben erhältliche Aluminium Steuerkopfmutter. Siehe Zubehör. Wir fertigen die Gabelbrücken ausschließlich aufwändig aus hochfesten Aluminium 7075 T6 genau nach Ihren Wünschen. Änderungen des Design möglich. Ein Oberflächenveredelung (Eloxal) oder Pulverbeschichtung kann in diversen Farben angeboten werden. Bitte tragen sie Ihre gewünschten Maßbereiche für Standrohrabstand, Offset und Standrohrdurchmesser in der Konstruktionsvorlage ein. Standardmäßig werden die Gabelbrücken mit zwei M6 Gewinden an der Unterseite geliefert. Unter dem Reiter DOKUMENTE finden Sie eine Zeichnung (PDF) um die gewünschten Maße einzutragen. Die Klärung der genauen Abmaße sowie eventueller Sonderwünsche erfolgt nach Auftragseingang. Geeignete Lenkrohre, Lenkanschläge oder Lenker Klemmböcke siehe Reiter 'ZUBEHÖR'. Lieferung inkl. TÜV Teilegutachten für die individuelle Eintragung nach §19.2 oder 19.3.